Линия для переработки кабеля MGS-1000-01 (2*15)
Данная линия выполняется в двух вариантах исполнения:
1) С пре-шредером 600 (2*15 кВт)
2) С пре-шредером 800 (2*22 кВт)
Также по предпочтению можно изменить мощность пре-шредера
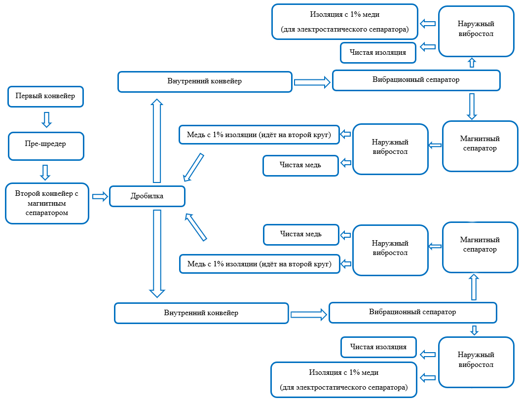
Линию по переработке кабеля MGS-1000 можно назвать мини-заводом, который обрабатывает изделия из цветных металлов. В нее уже входит одновальный или двухвальный пре-шредер, а также два загрузочных конвейера и два магнитных сепаратора для отделения черных металлов. Это минимизирует время для подготовки сырья и на практике процесс сортировки исключается. Кроме пре-шредера, в данную линию интегрируется дробилка с повышенной производительностью 45 кВт и два воздушно-вибрационных сепаратора. Это дает возможность обрабатывать не только кабеля большого сечения, но и изделия из цветных металлов. Установка отлично подходит для предприятий по ломопереработке, в которых в месячный оборот кабеля не превышает 200 тонн.
Принцип работы:
- С помощью конвейера лом поступает в пре-шредер для измельчения.
- Измельченный материал попадает на ленточный транспортер, доставляется до дробилки, при этом происходит удаление частиц металла.
- Далее заранее измельченный материал попадает в дробилку и там окончательно дробится.
- Измельченный материал попадает на два сепаратора. За счет воздушно-вибрационной сепарации изоляция отделяется от металлической сечки.
Дробилка/Гранулятор/Сепаратор для кабеля MGS-1000-01


Комплектация:


Вы можете выбрать один из следующих вариантов оплаты:
- Оплата наличными - при при самовывозе с нашего склада.
- Наложенный платёж - при получении заказа через транспортную компанию или Почту России
- Безналичный расчёт - оплата по счёту для юридических лиц.
- Электронные системы - оплата на сайте. Вас перенаправит на страницу платежного сервиса, где, следуя инструкциям, необходимо заполнить форму.
Наш интернет-магазин предлагает несколько вариантов доставки:
- самовывоз со склада;
- транспортная компания;
- почта России.
Самовывоз со склада
Вы можете забрать товар с нашего склада по адресу: Ростовская область, г. Новочеркасск, ул. Газетная, 21.
Транспортная компания
Мы сотрудничаем с различными транспортными компаниями: ПЭК, СДЭК, Деловые линии, ЖелДорЭкспедиция, Энергия, Кит, ГлавДоставка, Возовоз, DPD и другими. Упаковка и доставка до нашего терминала ТК в течение 1 дня за наш счёт. Доставка в регионы до терминала или до адреса оплачивается по тарифам ТК покупателем или продавцом в зависимости от размера заказа. Стоимость доставки от 200 рублей, срок доставки от 1 дня.
Почта России
Почтовыми отправлениями (до 20 кг) по всей России. Оплата при получении. Стоимость доставки от 350 рублей, срок доставки от 3 дней.
Перед оплатой вы можете оценить состояние коробки (не вскрывая): вес, целостность. Если вам кажется, что заказ не соответствует параметрам или коробка повреждена, попросите сотрудника почты составить акт о вскрытии. Вскрывать коробку самостоятельно вы можете только после того, как оплатили заказ.
Возможность доставки интересующего Вас товара выбранным способом можно уточнить у менеджера магазина.
